客户成果|从嗜黏蛋白阿克曼菌中提取的新型三肽RKH可预防致死性败血症
日期:2025-06-24
来源:华腾生物

 

祝您天天有果,月月发文。

华腾生物动物试验服务部感谢大家的支持和厚爱,祝各位科研顺利,文章陆续有来。

标题:Novel tripeptide RKH derived from Akkermansia muciniphila protects against lethal sepsis

时间:2023.8

单位:南方医科大学

期刊:GUT      IF= 25

原文链接:https://gut.bmj.com/content/early/2023/08/08/gutjnl-2023-329996

南方医科大学陈鹏、姜勇、周宏伟及中国科学技术大学段屹为论文共同通讯作者。

 

该研究工作发现从嗜黏蛋白阿克曼菌中提取的新型三肽RKH可预防致死性败血症,显著降低脓毒症模型中脓毒症引起的死亡率。代谢组学分析和无菌小鼠验证实验表明,活的AKK能够产生一种新的三肽Arg-Lys-His (RKH)。RKH对败血症引起的死亡和器官损伤具有保护作用。此外,RKH显著降低败血症诱导的炎症细胞活化和促炎因子的过量产生。机制研究表明,RKH可直接结合Toll样受体4 (TLR4),阻断免疫细胞中TLR4的信号转导。最后,在仔猪模型中验证了RKH对败血症诱导的全身炎症和器官损伤的预防作用。该研究发现一种新的三肽RKH,从活的AKK中提取,可能作为一种新的内源性TLR4拮抗剂。在成功地将其疗效转化为临床实践后,RKH可能作为一种新的潜在治疗方法来对抗致命性败血症。

 

华腾生物为该研究提供动物试验服务,包括动物试验方案设计、仔猪败血症模型的建立、RKH供试品处理、给药、采样及样品检测等工作。我们拥有一支具备丰富的科研经验和专业知识的服务团队,所有服务流程均符合美国FDA-GLP规范。提供的八大核心业务,包括动物模型、大动物实验、生物学评价、毒理学风险评估、生物相容性、病理检测、CMA检测、外科手术培训。

 

图片

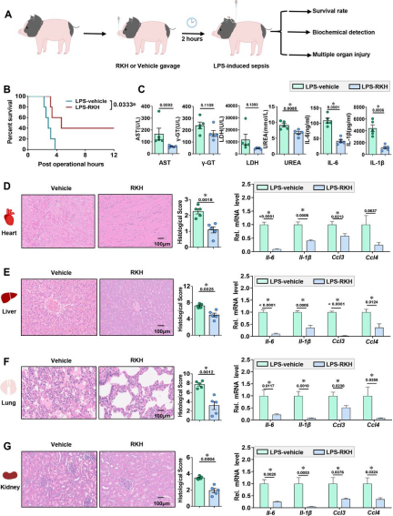
RKH延长了仔猪脓毒症模型的存活时间,并减少了过度炎症和器官损伤。(A) 实验时间线示意图。仔猪在注射LPS前2小时被给予1mg/kg的RKH或溶剂。LPS(300µg/kg)静脉注射30分钟。(B) 使用Kaplan-Meier曲线确定生存率(n=5)。(C) 在仔猪预处理后3小时,检测AST、γ-GT、LDH、UREA、IL-6和IL-1β的血清水平(n=5)。(D-G) 代表性H&E染色切片和(D)心脏,(E)肝脏,(F)肺和(G)肾脏的组织学评分在预处理后(左,比例尺:100µm,放大倍数:×200,n=5)。(D-G) 在预处理后,(D)心脏,(E)肝脏,(F)肺和(G)肾脏中IL-6、IL-1β、Ccl3和Ccl4的mRNA水平(右,n=5)。*p<0.05;ns p>0.05(C-G中未配对的双尾Student’s t检验;B中Mantel-Cox log-rank检验。结果以均值±标准误差表示)。AST,天冬氨酸转氨酶;γ-GT,γ-谷氨酰转肽酶;LDH,乳酸脱氢酶;LPS,脂多糖;NS,无显著差异;UREA,尿素。

 

图片

RKH 对脓毒症患者的巨噬细胞促炎活性有负调节作用的工作模型:肠道AKK参与人体和鼠类脓毒症的进展。AKK的活性产物RKH在鼠类和仔猪模型中对抗脓毒症导致的死亡和器官损伤具有保护作用。机制研究表明,RKH可直接与Toll样受体4(TLR4)结合,阻断免疫细胞中TLR4信号转导。

 

 

 

在线留言
选择服务
动物模型库
药物临床前CRO服务
医疗器械临床前评价
科研服务
第三方检测服务
实验室平台
您的姓名 *
您的电话 *
您的公司 *
您的邮箱
您的职位
贵司产品
需求描述 *
请输入验证码
captcha